Hallo Zusammen,
Da ich im Internet und in diversen Foren nur wenig bis gar nichts über die Löt-/Entlötstation ELV LES 7000 gefunden habe, möchte ich hier einfach mal meine Erfahrungen mit der Station beim Anschluss eines Ersatzlötkolbens mitteilen.
Vorletztes Wochenende hat nach einer längeren Lötsession meine alte Lötstation ihren Geist aufgegeben. Vielmehr der Lötolben davon. Erstaunlicherweise war nach Überprüfung an dem Lötkolben nicht das Heizelement sondern das Thermoelement defekt (R gegen unendlich).
Das es wohl den Originalkolben als Ersatzteil nicht mehr gibt und ich keine Unmengen an Geld für einen ERSA-Kolben ausgeben wollte (der wohl auch angepasst werden muss).
Ich habe dann einfach mal auf gut Glück einen sehr preiswerten Kolben bei Pollin bestellt, den DAYTOOLS LK-981 passend zu 840194 für gerade mal 9,95 €.
Heute Morgen habe ich mich daran gemacht, den Kolben an meiner Station zum Laufen zu bringen. Bei Messungen an dem neuen LK-981 habe ich festgestellt, dass dieser ebenfalls ein Thermoelement zur Temperaturmessung enthält, wie der Originalkolben. Mit steigender Temperatur liefert er eine sehr kleine Spannung.
Ich habe erstmal nur das Thermoelement an der Lötstation angeschlossen, um zu sehen, wie die Temperaturanzeige reagiert. Das klappte schon mal ganz gut. Wenn ich den Lötkolben mithilfe eines anderen Lötkolbens erwärmt habe, ging die Anzeige schon mal deutlich nach oben.
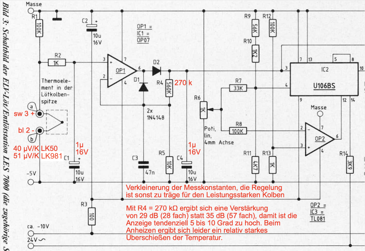
Es darauf zu achten, dass das Thermoelement des Lötkolben richtig gepolt angeschlossen wird, sonst zeigt die Temperaturanzeige nur Blödsinn an.
Dann habe ich den Lötkolben über ein Labornetzteil mit Strombegrenzung auch mal selbst heizen lassen und die angezeigte Temperatur an der Lötstation mit einer Temperaturmessung am Lötkolben mithilfe eines R&S PTC Thermometers überprüft (bis 300 °C). Die Lötstation zeigte wesentlich mehr an, als ich gemessen habe (250 °C, gemessen ca. 130 °C).
Daraufhin habe ich in der Lötstation den Verstärkungsfaktor des Messgleichrichters zum Temperatursensor herunter gesetzt.
Ich habe R4 in der Gegenkoppung von 560 kΩ auf 270 kΩ verkleinert, so dass statt der bisherigen 35 dB (57 fach) nur um 29 dB (28 fach) verstärkt wird.
Damit stimmt die Anzeige der Lötstation schon mal sehr gut mit der gemessenen Temperatur überein. Ein Abweichung von 5 - 10 °C halte ich hier für völlig unproblematisch.
Dann habe ich auch die Heizung an die Lötstation angeschlossen. Dabei habe ich festgestellt, dass die Aufheizung so schnell erfolgt, dass beim Anheizen die Temperatur viel zu hoch wird und die Messaufnahme dafür viel zu träge ist und viel zu langsam ansteigt. Ich habe die Elkos C1 und C4 jeweils von 10 auf 1 µF verkleinert, was schon wesentlich besser und flinker funktioniert. So ganz zufrieden bin ich damit aber noch nicht, ich werde noch kleinere Kondensatoren probieren. Zur Zeit schwankt die Temperatur beim Nachheizen noch um 20 - 25 °C, das möchte ich noch reduzieren.
Aufgrund meiner Messungen, gehe ich davon aus, dass das Thermoelement in dem LK-981 ein sog. Typ J mit 51 µV/K ist.
Der Originalkolben liefert lt. Beschreibung eine Thermospannung von 40 µV/K, was einem Typ K entspricht.
Interessante Grundlagen zu Thermoelementen habe ich hier gefunden: http://www.carl-engler-schule.de/culm/c ... lement.pdf
Mit diesem neuen Lötkolben ist meine Lötstation nun wieder funktionsfähig, und das besser als vorher. Die Anheizzeit ist nun wesentlich kürzer (ca. 40 Sekunden). Ich will noch versuchen, eine Standby-Erkennung zu ergänzen, so dass die Temperatur des Kolbens reduziert wird, wenn der Kolben im Ständer abgelegt wird. So schnell, wie er jetzt aufheizt, sollte das gut gehen.
Viele Grüße
Wolfgang
Löt-/Entlötstation ELV LES 7000, Anpassung an einen neuen Lötkolben
Moderator: timundstruppi
Löt-/Entlötstation ELV LES 7000, Anpassung an einen neuen Lötkolben
Meine kleine Grundig-Sammlung:
Grundig Hifi Studio 50 (RT50+SV50+HVS1+Braun PCS5), TK5, TM320, NF-1, SV50, RT50, SV40, RT40, SV80, SV85, SV140, RT100, SV200, RT200, Stereomeister 300, RTV650, RTV1020, RTV1040, SV2000, R2000, ST6000, ST6500, CF5500-2, T7500, XV7500, V7500, CF7500, T9000, PS3500, MXV+MA+MT100+MCF500, CR485, CN1000 Toplader, C8800
CBM 100, CBH 1000, CBH 2000, CBH 3000
GDM 121, GDM 312, GDSM 202, GCMS 332, GCMS 333
RV3, MV60, MGL1505 Universal-Filtermesszusatz UFMZ7, MGL207/10 Codificator DPL, SV41 Signalverfolger, SC5 Stereocoder
Die meisten Geräte müssen noch revidiert und abgeglichen werden.
Grundig Hifi Studio 50 (RT50+SV50+HVS1+Braun PCS5), TK5, TM320, NF-1, SV50, RT50, SV40, RT40, SV80, SV85, SV140, RT100, SV200, RT200, Stereomeister 300, RTV650, RTV1020, RTV1040, SV2000, R2000, ST6000, ST6500, CF5500-2, T7500, XV7500, V7500, CF7500, T9000, PS3500, MXV+MA+MT100+MCF500, CR485, CN1000 Toplader, C8800
CBM 100, CBH 1000, CBH 2000, CBH 3000
GDM 121, GDM 312, GDSM 202, GCMS 332, GCMS 333
RV3, MV60, MGL1505 Universal-Filtermesszusatz UFMZ7, MGL207/10 Codificator DPL, SV41 Signalverfolger, SC5 Stereocoder
Die meisten Geräte müssen noch revidiert und abgeglichen werden.
- timundstruppi
- Beiträge: 2499
- Registriert: Do 29. Sep 2016, 17:25
- Wohnort: schloss mühlenhof
Re: Löt-/Entlötstation ELV LES 7000, Anpassung an einen neuen Lötkolben
Nimm mal eine Ge-Diode bei D2 

Re: Löt-/Entlötstation ELV LES 7000, Anpassung an einen neuen Lötkolben
Ich habe den Kondensator C1 (Orig 10 µF) von 1 µF weiter auf 0,1 µF verkleinert.
Aber die Regelung scheint mir immer noch zu träge.
Beim Anheizen aus dem kalten Zustand und einer Einstellung von ca. 370°C, stoppt der Heizvorgang bei einer Anzeige von 374°C, die Temperatur steigt aber noch weiter bis auf über 480 °C an, um dann wieder bis auf 368°C zu fallen. Das Nachheizen erfolgt dann wieder bis zur Anzeige von 374°C, die Temperatur schießt dann aber immer noch bis knapp 400°C hoch. So dass die Temperatur zwischen 368 und 400° pendelt.
Wenn du meinst, es bringt etwas, D2 gegen eine Germanium-Diode zu tauschen, dann werde ich das heute Abend mal versuchen.
Ich habe auch versucht, C4 ebenfalls von 1 µF auf 0,1 µF zu verkleinern, was aber dazu führte, das die Temperatur weiter angestiegen ist, und nicht mehr mit der Anzeige am Poti übereinstimmt. Ich denke, C4 wird da auch nicht viel verzögern, da der Ausgang des OPs IC1 ziemlich niderohmig sein sollte. C1 dürfte den größten Einfluss auf die Trägheit der Regelung haben.
Abgesehen natürlich von der Trägheit der thermischen Kopplung im Lötkolben selbst, vielleicht ist die ja auch schon sehr stark?
Gruß
Wolfgang
Aber die Regelung scheint mir immer noch zu träge.
Beim Anheizen aus dem kalten Zustand und einer Einstellung von ca. 370°C, stoppt der Heizvorgang bei einer Anzeige von 374°C, die Temperatur steigt aber noch weiter bis auf über 480 °C an, um dann wieder bis auf 368°C zu fallen. Das Nachheizen erfolgt dann wieder bis zur Anzeige von 374°C, die Temperatur schießt dann aber immer noch bis knapp 400°C hoch. So dass die Temperatur zwischen 368 und 400° pendelt.
Wenn du meinst, es bringt etwas, D2 gegen eine Germanium-Diode zu tauschen, dann werde ich das heute Abend mal versuchen.
Ich habe auch versucht, C4 ebenfalls von 1 µF auf 0,1 µF zu verkleinern, was aber dazu führte, das die Temperatur weiter angestiegen ist, und nicht mehr mit der Anzeige am Poti übereinstimmt. Ich denke, C4 wird da auch nicht viel verzögern, da der Ausgang des OPs IC1 ziemlich niderohmig sein sollte. C1 dürfte den größten Einfluss auf die Trägheit der Regelung haben.
Abgesehen natürlich von der Trägheit der thermischen Kopplung im Lötkolben selbst, vielleicht ist die ja auch schon sehr stark?
Gruß
Wolfgang
Meine kleine Grundig-Sammlung:
Grundig Hifi Studio 50 (RT50+SV50+HVS1+Braun PCS5), TK5, TM320, NF-1, SV50, RT50, SV40, RT40, SV80, SV85, SV140, RT100, SV200, RT200, Stereomeister 300, RTV650, RTV1020, RTV1040, SV2000, R2000, ST6000, ST6500, CF5500-2, T7500, XV7500, V7500, CF7500, T9000, PS3500, MXV+MA+MT100+MCF500, CR485, CN1000 Toplader, C8800
CBM 100, CBH 1000, CBH 2000, CBH 3000
GDM 121, GDM 312, GDSM 202, GCMS 332, GCMS 333
RV3, MV60, MGL1505 Universal-Filtermesszusatz UFMZ7, MGL207/10 Codificator DPL, SV41 Signalverfolger, SC5 Stereocoder
Die meisten Geräte müssen noch revidiert und abgeglichen werden.
Grundig Hifi Studio 50 (RT50+SV50+HVS1+Braun PCS5), TK5, TM320, NF-1, SV50, RT50, SV40, RT40, SV80, SV85, SV140, RT100, SV200, RT200, Stereomeister 300, RTV650, RTV1020, RTV1040, SV2000, R2000, ST6000, ST6500, CF5500-2, T7500, XV7500, V7500, CF7500, T9000, PS3500, MXV+MA+MT100+MCF500, CR485, CN1000 Toplader, C8800
CBM 100, CBH 1000, CBH 2000, CBH 3000
GDM 121, GDM 312, GDSM 202, GCMS 332, GCMS 333
RV3, MV60, MGL1505 Universal-Filtermesszusatz UFMZ7, MGL207/10 Codificator DPL, SV41 Signalverfolger, SC5 Stereocoder
Die meisten Geräte müssen noch revidiert und abgeglichen werden.