Hallo,
nachdem ich meinen MA 100 komplett zerlegt hatte und die Relais und den Lautsprecherschalter mit Kontaktspray behandelt hatte habe ich nun folgende Situation:
Beim Einschalten zieht das Einschaltrelais an, der Verstärker gibt auf beiden Kanälen Töne von sich, schaltet aber nach einer Sekunde sofort wieder ab. Das heißt das Relais fällt wieder ab und der Verstärker bleibt stumm.
Hat irgendjemand eine Idee woher das kommen könnte?
Vielen Dank und viele Grüße!
MA 100 zuckt nur kurz!
Moderator: timundstruppi
Re: MA 100 zuckt nur kurz!
Hallo Grubert,
waren die Endstufen vor dieser Zerlegeaktion in Ordnung?
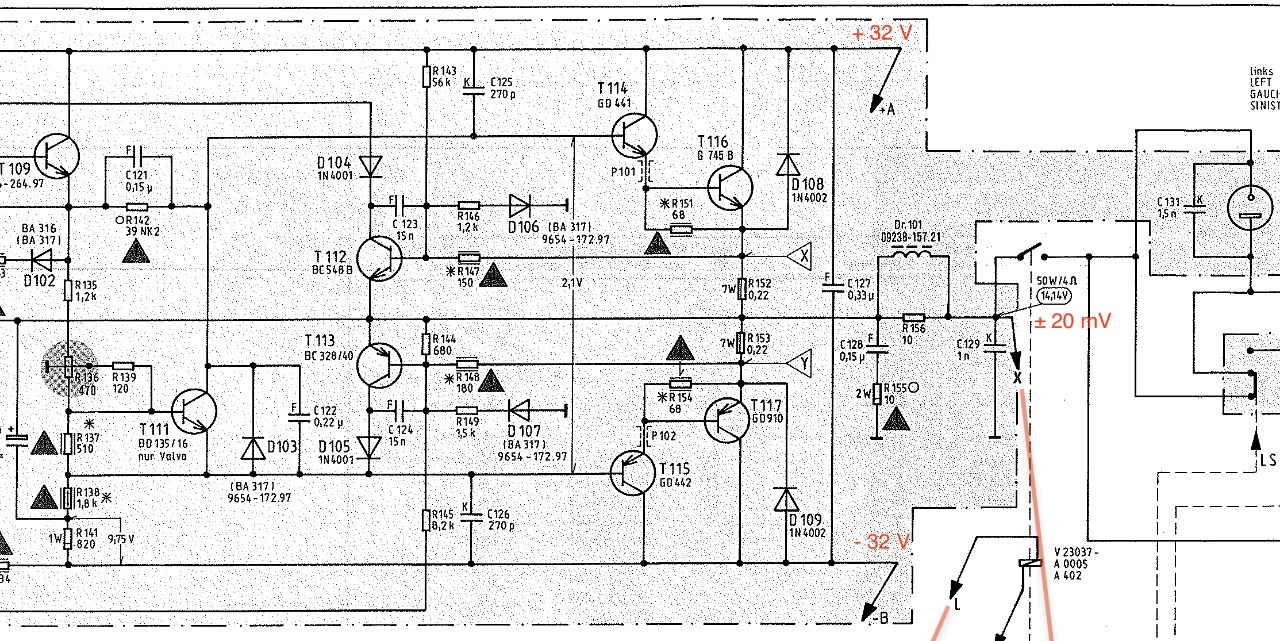
Das Ausgangsrekais schaltet ja immer dann ab, wenn am Ausgang einer der beiden Endstufen eine zu hohe Gleichspannung anliegt.
Ich kenne jetzt nicht den Grenzwert, aber ich denke, das die Schaltung bei mehr als 100 mV ansprechen sollte.
Da solltest du auf jeden Fall mal kontrollieren, ob vor dem Relais an den Ausgängen der Endstufen eine Gleichspannung anliegt, bis zu ±20 mV sollten ok sein. Hast du da mehr, solltest du mal prüfen warum.
Liegt ein Ausgang auf +32 oder -32 Volt, ist vermutlich mindestens einer der Endstufentransistoren defekt (CE-Strecke Kurzschluß/Durchlegiert)
Die im Schaltplan angegebenen 14,14 Volt sind vermutlich ein Fehler. Da wir hier eine symmetrische Spannungsversorgung von ±32 Volt haben, sollte die Gleichspannung am Lautsprechausgang bei nahe 0 Volt liegen. Es gibt ja auch keinen Ausgangselko.
Endstufe des MA100
Endstufen und Schutzschaltung (Steuerung des Relais)
Viele Grüße
Wolfgang
waren die Endstufen vor dieser Zerlegeaktion in Ordnung?
Das Ausgangsrekais schaltet ja immer dann ab, wenn am Ausgang einer der beiden Endstufen eine zu hohe Gleichspannung anliegt.
Ich kenne jetzt nicht den Grenzwert, aber ich denke, das die Schaltung bei mehr als 100 mV ansprechen sollte.
Da solltest du auf jeden Fall mal kontrollieren, ob vor dem Relais an den Ausgängen der Endstufen eine Gleichspannung anliegt, bis zu ±20 mV sollten ok sein. Hast du da mehr, solltest du mal prüfen warum.
Liegt ein Ausgang auf +32 oder -32 Volt, ist vermutlich mindestens einer der Endstufentransistoren defekt (CE-Strecke Kurzschluß/Durchlegiert)
Die im Schaltplan angegebenen 14,14 Volt sind vermutlich ein Fehler. Da wir hier eine symmetrische Spannungsversorgung von ±32 Volt haben, sollte die Gleichspannung am Lautsprechausgang bei nahe 0 Volt liegen. Es gibt ja auch keinen Ausgangselko.
Endstufe des MA100
Endstufen und Schutzschaltung (Steuerung des Relais)
Viele Grüße
Wolfgang
Meine kleine Grundig-Sammlung:
Grundig Hifi Studio 50 (RT50+SV50+HVS1+Braun PCS5), TK5, TM320, NF-1, SV50, RT50, SV40, RT40, SV80, SV85, SV140, RT100, SV200, RT200, Stereomeister 300, RTV650, RTV1020, RTV1040, SV2000, R2000, ST6000, ST6500, CF5500-2, T7500, XV7500, V7500, CF7500, T9000, PS3500, MXV+MA+MT100+MCF500, CR485, CN1000 Toplader, C8800
CBM 100, CBH 1000, CBH 2000, CBH 3000
GDM 121, GDM 312, GDSM 202, GCMS 332, GCMS 333
RV3, MV60, MGL1505 Universal-Filtermesszusatz UFMZ7, MGL207/10 Codificator DPL, SV41 Signalverfolger, SC5 Stereocoder
Die meisten Geräte müssen noch revidiert und abgeglichen werden.
Grundig Hifi Studio 50 (RT50+SV50+HVS1+Braun PCS5), TK5, TM320, NF-1, SV50, RT50, SV40, RT40, SV80, SV85, SV140, RT100, SV200, RT200, Stereomeister 300, RTV650, RTV1020, RTV1040, SV2000, R2000, ST6000, ST6500, CF5500-2, T7500, XV7500, V7500, CF7500, T9000, PS3500, MXV+MA+MT100+MCF500, CR485, CN1000 Toplader, C8800
CBM 100, CBH 1000, CBH 2000, CBH 3000
GDM 121, GDM 312, GDSM 202, GCMS 332, GCMS 333
RV3, MV60, MGL1505 Universal-Filtermesszusatz UFMZ7, MGL207/10 Codificator DPL, SV41 Signalverfolger, SC5 Stereocoder
Die meisten Geräte müssen noch revidiert und abgeglichen werden.
Re: MA 100 zuckt nur kurz!
Mit den 14,14 Volt am Ausgang, ist die Wechselspannung bei annähernder Vollaussteuerung gemeint 

Meine kleine Grundig-Sammlung:
Grundig Hifi Studio 50 (RT50+SV50+HVS1+Braun PCS5), TK5, TM320, NF-1, SV50, RT50, SV40, RT40, SV80, SV85, SV140, RT100, SV200, RT200, Stereomeister 300, RTV650, RTV1020, RTV1040, SV2000, R2000, ST6000, ST6500, CF5500-2, T7500, XV7500, V7500, CF7500, T9000, PS3500, MXV+MA+MT100+MCF500, CR485, CN1000 Toplader, C8800
CBM 100, CBH 1000, CBH 2000, CBH 3000
GDM 121, GDM 312, GDSM 202, GCMS 332, GCMS 333
RV3, MV60, MGL1505 Universal-Filtermesszusatz UFMZ7, MGL207/10 Codificator DPL, SV41 Signalverfolger, SC5 Stereocoder
Die meisten Geräte müssen noch revidiert und abgeglichen werden.
Grundig Hifi Studio 50 (RT50+SV50+HVS1+Braun PCS5), TK5, TM320, NF-1, SV50, RT50, SV40, RT40, SV80, SV85, SV140, RT100, SV200, RT200, Stereomeister 300, RTV650, RTV1020, RTV1040, SV2000, R2000, ST6000, ST6500, CF5500-2, T7500, XV7500, V7500, CF7500, T9000, PS3500, MXV+MA+MT100+MCF500, CR485, CN1000 Toplader, C8800
CBM 100, CBH 1000, CBH 2000, CBH 3000
GDM 121, GDM 312, GDSM 202, GCMS 332, GCMS 333
RV3, MV60, MGL1505 Universal-Filtermesszusatz UFMZ7, MGL207/10 Codificator DPL, SV41 Signalverfolger, SC5 Stereocoder
Die meisten Geräte müssen noch revidiert und abgeglichen werden.
Re: MA 100 zuckt nur kurz!
....und zwar ziemlich genau 50 Watt an 4Ohm. 

Jede Menge Grundig Zeugs, garniert mit etwas Revox, Braun, Dual und Sony, an 5 Anlagen.
Grundig forever
Grundig forever
