Habe ich aus einem anderen Forum und es funktioniert. Hätte man auch selber rechnen können oder die Werte eines Gegenkopplungsnetzwerkes aus einem EVV eines Grundiggerätes nehmen können.
So braucht man keinen PS zu holen, um die MM-Eingänge zu testen. KH direkt aus dem CDman hat ja viel zu viel Pegel und ist dann bassbetont, da eben mit RIAA nochmals vorverstärkt wird.
Hier ungeschirmt, also Abstand zur Hand und anderen Kabeln halten.
Anti-RIAA
Moderator: timundstruppi
- timundstruppi
- Beiträge: 2593
- Registriert: Do 29. Sep 2016, 17:25
- Wohnort: schloss mühlenhof
Re: Anti-RIAA
...mhm jetzt wo Du das sagst.....
Das habe ich mir auch mal nachgebaut. Man kann dann tatsächlich eine ganz normale Tonquelle an den PS Eingang stöpseln.
Jede Menge Grundig Zeugs, garniert mit etwas Revox, Braun, Dual und Sony, an 5 Anlagen.
Grundig forever
Grundig forever
- timundstruppi
- Beiträge: 2593
- Registriert: Do 29. Sep 2016, 17:25
- Wohnort: schloss mühlenhof
Re: Anti-RIAA
Muss ich mal simulieren, welcher besser ist.
Aber es geht nicht um Frequenzgang, sondern um mal zu testen.
MC wäre auch noch interessant, habe aber noch kein MC System.
Aber es geht nicht um Frequenzgang, sondern um mal zu testen.
MC wäre auch noch interessant, habe aber noch kein MC System.
Re: Anti-RIAA
Hallo Zusammen,
eine schöne einfache Schaltung, die werde ich wohl auch mal ausprobieren.
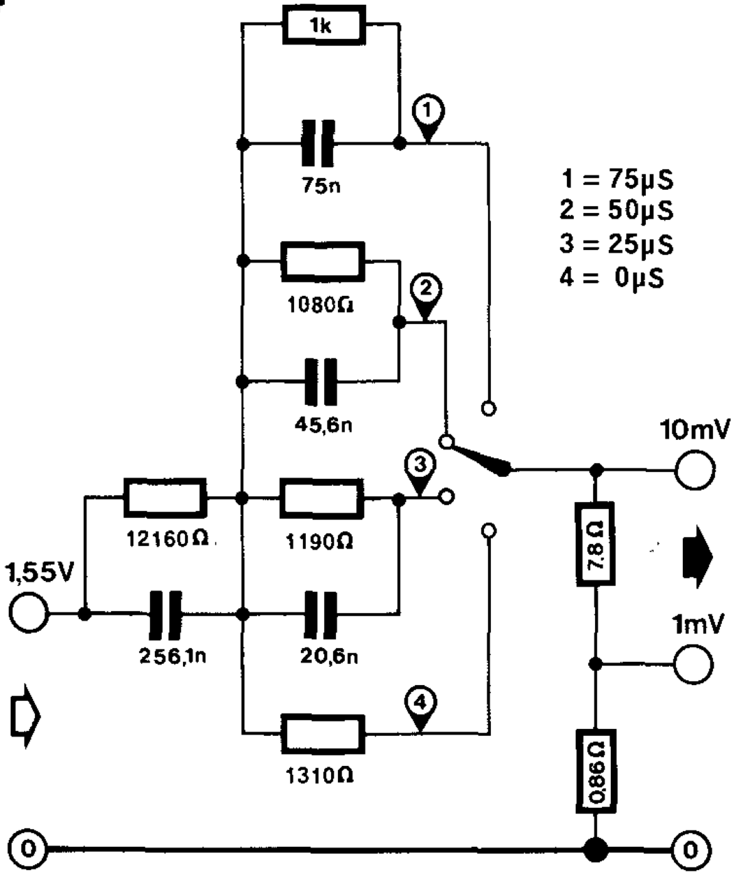
Zur Anregung habe ich hier noch eine Anti RIAA/DIN/BBC Schaltung, die wohl ursprünglich vom EMT 157 stammt und im Elektor Audio-Schaltungsbuch 1988, S. 9 dargestellt ist.
Ich habe das ganze mal mit LTSpice simuliert und versucht zu optimieren, wobei ich noch sehen muss, wie man das angeschlossene Magnetsystem dabei am besten berücksichtigt.
Aber auch die Originalschaltung hat nur eine Abweichung von 0,25 dB (vorrausgesetzt die Bauteilwerte haben nur geringe Abweichungen).
Das ist aber nur zum Messen und für Goldohren wichtig, denke ich . Zum groben Testen kommt das nicht so genau.
Die gesteuerte Spannungsquelle erzeugt dabei eine mathematisch genaue RIAA-Kennlinie über die LaPlace-Gleichung. (Tiefere Ahnung habe ich davon auch nicht, aber es funktioniert
)
Ich hätte auch gerne das LTSpice *.asc angehängt, aber weder als .asc noch als .txt war das möglich, schade.
Wenn das noch jemanden interessiert, kann ich das auch gerne per Mail verschicken.
Gruß
Wolfgang
eine schöne einfache Schaltung, die werde ich wohl auch mal ausprobieren.
Zur Anregung habe ich hier noch eine Anti RIAA/DIN/BBC Schaltung, die wohl ursprünglich vom EMT 157 stammt und im Elektor Audio-Schaltungsbuch 1988, S. 9 dargestellt ist.
Ich habe das ganze mal mit LTSpice simuliert und versucht zu optimieren, wobei ich noch sehen muss, wie man das angeschlossene Magnetsystem dabei am besten berücksichtigt.
Aber auch die Originalschaltung hat nur eine Abweichung von 0,25 dB (vorrausgesetzt die Bauteilwerte haben nur geringe Abweichungen).
Das ist aber nur zum Messen und für Goldohren wichtig, denke ich . Zum groben Testen kommt das nicht so genau.
Die gesteuerte Spannungsquelle erzeugt dabei eine mathematisch genaue RIAA-Kennlinie über die LaPlace-Gleichung. (Tiefere Ahnung habe ich davon auch nicht, aber es funktioniert
Ich hätte auch gerne das LTSpice *.asc angehängt, aber weder als .asc noch als .txt war das möglich, schade.
Wenn das noch jemanden interessiert, kann ich das auch gerne per Mail verschicken.
Gruß
Wolfgang
Meine kleine Grundig-Sammlung:
Grundig Hifi Studio 50 (RT50+SV50+HVS1+Braun PCS5), TK5, TK19L, TM320, CR485, CN1000 Toplader, C8800
NF-1, SV50, RT50, SV40, RT40, SV80, SV85, SV140, RT100, SV200, RT200, Stereomeister 300, RTV600, RTV650, RTV1020, RTV1040
SV2000, R2000, ST6000, ST6500, CF5500-2, T7500, XV7500, V7500, CF7500, CD9000, T9000, T9009, PS3500, MXV+MA+MT100+MCF500
CBM 100, CBM 200, CBH 1000, CBH 2000, CBH 3000
GBM 125, GDM 8, GDM 121, GDM 312, GDM 322, GDSM 202, GCCM 320, GCM 319, GCMS 332, GCMS 333
RV3, MV60, MGL1505 Universal-Filtermesszusatz UFMZ7, MGL207/10 Codificator DPL, SV41 Signalverfolger, SC5 Stereocoder
Die meisten Geräte müssen noch revidiert und abgeglichen werden.
Grundig Hifi Studio 50 (RT50+SV50+HVS1+Braun PCS5), TK5, TK19L, TM320, CR485, CN1000 Toplader, C8800
NF-1, SV50, RT50, SV40, RT40, SV80, SV85, SV140, RT100, SV200, RT200, Stereomeister 300, RTV600, RTV650, RTV1020, RTV1040
SV2000, R2000, ST6000, ST6500, CF5500-2, T7500, XV7500, V7500, CF7500, CD9000, T9000, T9009, PS3500, MXV+MA+MT100+MCF500
CBM 100, CBM 200, CBH 1000, CBH 2000, CBH 3000
GBM 125, GDM 8, GDM 121, GDM 312, GDM 322, GDSM 202, GCCM 320, GCM 319, GCMS 332, GCMS 333
RV3, MV60, MGL1505 Universal-Filtermesszusatz UFMZ7, MGL207/10 Codificator DPL, SV41 Signalverfolger, SC5 Stereocoder
Die meisten Geräte müssen noch revidiert und abgeglichen werden.
- timundstruppi
- Beiträge: 2593
- Registriert: Do 29. Sep 2016, 17:25
- Wohnort: schloss mühlenhof
Re: Anti-RIAA
Alles interessant, aber ich will nur einen Schnelltester und keinen PS zum Testen eines Verstärkers haben. Nichts einmessen oder so...
Aber danke....
Aber danke....