Lautsärke Poti 50kOhm

...alles was in keine andere Rubrik passt.

Moderator: timundstruppi

Benutzeravatar
wombel
Beiträge: 57
Registriert: Do 19. Mai 2016, 15:26
Wohnort: Mettmann

Re: Lautsärke Poti 50kOhm

Beitrag von wombel »

timundstruppi hat geschrieben: Fr 11. Jun 2021, 21:23 Link zur TI?
Hallo,

so auf die Schnelle habe ich nur die Beschreibung des Leutstärkereglers zum SV140 gefunden.
Ich meine aber, dass das im SV 2000 und SXV 6000 ähnlich gelöst wurde.

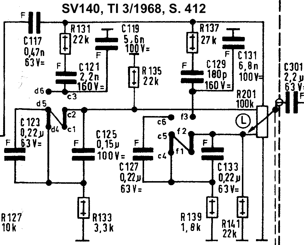
Grundig TI 1968-3 Hi-Fi-Stereo-Verstärker SV 140

Lautstärkeregelung im SV140, Beschreibung
Lautstärkeregelung im SV140, Beschreibung

Lautstärkeregelung im SV 140, Schaltbild
Lautstärkeregelung im SV 140, Schaltbild
Lautstärkeregelung im SXV 6000, Schaltbild
Lautstärkeregelung im SXV 6000, Schaltbild

Hier ist die Loudness-Korrektur zweifach umschaltbar, Contour I, Countour II und aus.

Gruß
Wolfgang
Meine kleine Grundig-Sammlung:
Grundig Hifi Studio 50 (RT50+SV50+HVS1+Braun PCS5), TK5, TK19L, TM320, CR485, CN1000 Toplader, C8800
NF-1, SV50, RT50, SV40, RT40, SV80, SV85, SV140, RT100, SV200, RT200, Stereomeister 300, RTV600, RTV650, RTV1020, RTV1040
SV2000, R2000, ST6000, ST6500, CF5500-2, T7500, XV7500, V7500, CF7500, CD9000, T9000, T9009, PS3500, MXV+MA+MT100+MCF500
CBM 100, CBM 200, CBH 1000, CBH 2000, CBH 3000
GBM 125, GDM 8, GDM 121, GDM 312, GDM 322, GDSM 202, GCCM 320, GCM 319, GCMS 332, GCMS 333
RV3, MV60, MGL1505 Universal-Filtermesszusatz UFMZ7, MGL207/10 Codificator DPL, SV41 Signalverfolger, SC5 Stereocoder
Die meisten Geräte müssen noch revidiert und abgeglichen werden.
bartolus
Beiträge: 180
Registriert: So 18. Dez 2016, 11:44

Re: Lautsärke Poti 50kOhm

Beitrag von bartolus »

Hallo zusammen,

das einzige, was im SXV6000 oder SV2000 anders sein könnte, wo die Abgriffe genau sind.
Das sollte man bei Messungen bedenken. Sie müssen ja nicht auch bei 1/3 und 2/3 sein.

Gruß
Bernhard
Benutzeravatar
timundstruppi
Beiträge: 2580
Registriert: Do 29. Sep 2016, 17:25
Wohnort: schloss mühlenhof

Re: Lautsärke Poti 50kOhm

Beitrag von timundstruppi »

Habe mir im SP des V5k mal die Loudnessschaltung angeschaut. Ist schon trickreich mit dem Hinbiegen. Messe aber gg. noch mal nach, dazu muss man aber die Stecker von oben nach unten lösen, um die Widerstände abzuklemmen.

oder es steht Lin drauf...

Wieder was gelernt...
Benutzeravatar
wombel
Beiträge: 57
Registriert: Do 19. Mai 2016, 15:26
Wohnort: Mettmann

Re: Lautsärke Poti 50kOhm

Beitrag von wombel »

Das eigentliche Problem sehe ich darin, falls nötig passenen Ersatz für ein Lautstärkepoti zu bekommen.
Ich denke, darauf zielte die ursprüngliche Frage des TE.

Ich sehe keine Chance, heutzutage lineare 50 kΩ Potis mit Anzapfungen bei 1/3 bzw. 2/3 des Widerstandsweges zu bekommen.
Wenn also Ersatz für ein defektes Lautstärke Poti nötig ist, bleibt eigentlich nur die Möglichkeit ein normales Poti ohne Anzapfungen zu verwenden, wenn man auf die Loudness-Funktion verzichten kann und keinen anderen Verstärker mit intaktem Poti ausschlachten möchte.

Dieses Poti sollte dann natürlich ein hochwertiges logarithmisches Poti sein.

Oder man verwendet einen hochwertigen kleinen Stufenschalter (> 24 Stufen) und bildet ein lineares Poti nach und beschaltet die Schaltstufen die annähernd 1/3 und 2/3 des Widerstandes entsprechen mit den bisherigen Loudness-Komponenten und sollte wieder bei einer näherungsweisen logarithmische Charakteristik mit Loudness landen, wenn natürlich ausreichend Platz im V/XV/SXV 5000/6000 vorhanden ist, für solche Umbauten.
Und wirklich hochwertige Drehschalter für so etwas sind sicher nicht ganz billig.

Gruß
Wolfgang
Meine kleine Grundig-Sammlung:
Grundig Hifi Studio 50 (RT50+SV50+HVS1+Braun PCS5), TK5, TK19L, TM320, CR485, CN1000 Toplader, C8800
NF-1, SV50, RT50, SV40, RT40, SV80, SV85, SV140, RT100, SV200, RT200, Stereomeister 300, RTV600, RTV650, RTV1020, RTV1040
SV2000, R2000, ST6000, ST6500, CF5500-2, T7500, XV7500, V7500, CF7500, CD9000, T9000, T9009, PS3500, MXV+MA+MT100+MCF500
CBM 100, CBM 200, CBH 1000, CBH 2000, CBH 3000
GBM 125, GDM 8, GDM 121, GDM 312, GDM 322, GDSM 202, GCCM 320, GCM 319, GCMS 332, GCMS 333
RV3, MV60, MGL1505 Universal-Filtermesszusatz UFMZ7, MGL207/10 Codificator DPL, SV41 Signalverfolger, SC5 Stereocoder
Die meisten Geräte müssen noch revidiert und abgeglichen werden.
Benutzeravatar
Hifi-Legende
Beiträge: 231
Registriert: Sa 17. Feb 2018, 16:38

Re: Lautsärke Poti 50kOhm

Beitrag von Hifi-Legende »

Ein Poti benötige ich im moment nicht. Funktionieren alle :)
Mich hat es nur Interessiert, ob der Verlauf linear ist. Werd auf jeden fall mal einen XV 5000 Zerlegen und jede Poti-Stellung ausmessen.
Aktuelles Setup:

XV/A 5000 T 5000 SCF 6200 CD 8150 PS 4500

Pilot CD 801

------------------------------------------------------------------------------------------------------------------------------------------------------
V/XV/A 5000 Leider Geil 8-) 8-) 8-)
willfrieddererste
Beiträge: 3
Registriert: Fr 3. Mai 2019, 20:36

Re: Lautsärke Poti 50kOhm

Beitrag von willfrieddererste »

Hallo,
ich weiß es passt nicht ganz hierher. Ich bin auf der Suche nach einem Balance Poti vom SV 2000. Es ist ein Tandem Poti mit 6kohm von Alps
Bezeichnung 6kbx2

Grüße
Willi
Antworten

Zurück zu „Sonstiges von Grundig“