Seite 2 von 2
Re: Lautsärke Poti 50kOhm
Verfasst: Sa 12. Jun 2021, 00:59
von wombel
timundstruppi hat geschrieben: Fr 11. Jun 2021, 21:23
Link zur TI?
Hallo,
so auf die Schnelle habe ich nur die Beschreibung des Leutstärkereglers zum SV140 gefunden.
Ich meine aber, dass das im SV 2000 und SXV 6000 ähnlich gelöst wurde.
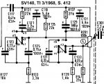
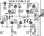
Grundig TI 1968-3 Hi-Fi-Stereo-Verstärker SV 140

- Lautstärkeregelung im SV140, Beschreibung

- Lautstärkeregelung im SV 140, Schaltbild

- Lautstärkeregelung im SXV 6000, Schaltbild
Hier ist die Loudness-Korrektur zweifach umschaltbar, Contour I, Countour II und aus.
Gruß
Wolfgang
Re: Lautsärke Poti 50kOhm
Verfasst: Sa 12. Jun 2021, 07:45
von bartolus
Hallo zusammen,
das einzige, was im SXV6000 oder SV2000 anders sein könnte, wo die Abgriffe genau sind.
Das sollte man bei Messungen bedenken. Sie müssen ja nicht auch bei 1/3 und 2/3 sein.
Gruß
Bernhard
Re: Lautsärke Poti 50kOhm
Verfasst: Sa 12. Jun 2021, 11:25
von timundstruppi
Habe mir im SP des V5k mal die Loudnessschaltung angeschaut. Ist schon trickreich mit dem Hinbiegen. Messe aber gg. noch mal nach, dazu muss man aber die Stecker von oben nach unten lösen, um die Widerstände abzuklemmen.
oder es steht Lin drauf...
Wieder was gelernt...
Re: Lautsärke Poti 50kOhm
Verfasst: Sa 12. Jun 2021, 17:50
von wombel
Das eigentliche Problem sehe ich darin, falls nötig passenen Ersatz für ein Lautstärkepoti zu bekommen.
Ich denke, darauf zielte die ursprüngliche Frage des TE.
Ich sehe keine Chance, heutzutage lineare 50 kΩ Potis mit Anzapfungen bei 1/3 bzw. 2/3 des Widerstandsweges zu bekommen.
Wenn also Ersatz für ein defektes Lautstärke Poti nötig ist, bleibt eigentlich nur die Möglichkeit ein normales Poti ohne Anzapfungen zu verwenden, wenn man auf die Loudness-Funktion verzichten kann und keinen anderen Verstärker mit intaktem Poti ausschlachten möchte.
Dieses Poti sollte dann natürlich ein hochwertiges logarithmisches Poti sein.
Oder man verwendet einen hochwertigen kleinen Stufenschalter (> 24 Stufen) und bildet ein lineares Poti nach und beschaltet die Schaltstufen die annähernd 1/3 und 2/3 des Widerstandes entsprechen mit den bisherigen Loudness-Komponenten und sollte wieder bei einer näherungsweisen logarithmische Charakteristik mit Loudness landen, wenn natürlich ausreichend Platz im V/XV/SXV 5000/6000 vorhanden ist, für solche Umbauten.
Und wirklich hochwertige Drehschalter für so etwas sind sicher nicht ganz billig.
Gruß
Wolfgang
Re: Lautsärke Poti 50kOhm
Verfasst: So 13. Jun 2021, 14:04
von Hifi-Legende
Ein Poti benötige ich im moment nicht. Funktionieren alle
Mich hat es nur Interessiert, ob der Verlauf linear ist. Werd auf jeden fall mal einen XV 5000 Zerlegen und jede Poti-Stellung ausmessen.
Re: Lautsärke Poti 50kOhm
Verfasst: Fr 22. Okt 2021, 12:43
von willfrieddererste
Hallo,
ich weiß es passt nicht ganz hierher. Ich bin auf der Suche nach einem Balance Poti vom SV 2000. Es ist ein Tandem Poti mit 6kohm von Alps
Bezeichnung 6kbx2
Grüße
Willi