MR200 Endstufe nächstes Kapitel
Moderator: timundstruppi
Re: MR200 Endstufe nächstes Kapitel
Der MR200 von Rufula ist inzwischen bei mir.
Es gibt keinen Fehler in der Verschaltung und die Bauteile messen alle in Ordnung!
Es gibt auch keinen Fehler bei den Verlötungen, auch keine versehentlichen Lotbrücken oder Lotspritzer, alle Lötstellen in Ordnung.
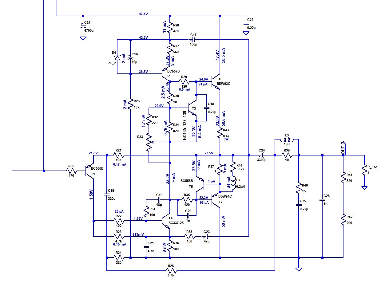
Es drängt sich daher der Verdacht auf, dass ein oder mehrere Bauteiletypen sich nicht "vertragen". Original waren ja die inzwischen schwer oder nicht mehr erhältlichen BDW93A / BDW94A Endtransistoren verbaut. Es scheint ein Problem zu entstehen (der Fall mit Rufulas Gerät ist ja nicht der einzige) , wenn stattdessen BDW93C / BDW94C eingebaut werden. Auch die von mir ersatzweise vorgeschlagenen BDX33C / BDX34C lösen das nicht. Die Beteiligung von Schwingen oder gar als Ursache, halte ich inzwischen nicht mehr für massgeblich, der nachträgliche Einbau der Zusatz-Emitterwiderstände, wie von Rufula entsprechend vorgenommen, ist. m.E. davon unabhängig sinnvoll.
Ich habe bislang noch nie davon gehört, dass es zu Ausfällen kommt, wenn auf die spannungsstabilere Variante eines Leistungs-Transistors des gleichen Typs ausgewichen wird. Offenbar ist hier noch mehr im Spiel, bei dem der etwas andere Transistortyp nur einer von mehreren Faktoren ist, die unglücklich zusammenwirken.
Bisher habe ich die Endstufe noch nicht in Betrieb genommen, da die Wahrscheinlichkeit, dass sie dabei wieder "durchgeht" 100 % ist. Zunächst muss eine heiße Spur gefunden werden und eine gezielte Änderung vorgenommen werden, die begründete Chance auf Abhilfe bietet.
Der Zufall spielte mir gestern einen Ball zu. Vielleicht ist das die "heiße Spur"?
In der Simulation der MR200 Endstufe unter verschiedenen Betriebsbedingungen, d.h.Versorgungsspannung vom Netzteil und Netzteil-Innenwiderstand im Zusammenspiel mit verschiedenen Modellen für die Zenerdiode D704 (D603), stellt sich mit den Modellen für BDW93C /BDW94C Endtransistoren und dem von Reichelt verkauften 6,2 V Zenerdiodentyp (BZX79C6V2) in einem sehr engen Fenster der Betriebsspannung (48 V) bei einem bestimmten Netzteil-Innenwiderstand (in diesem Fall 0,12 Ohm) eine fehlerhafte Endstufenfunktion ein, die sofort verschwindet, wenn die Betriebsspannung oder der Netzteilinnenwiderstand oder der Diodentyp (z.B. die Zenerspannung) oder der Typ der Endtransistoren (Tausch gegen B- oder A-Typ) geändert wird. In einigen Fällen trat nach einer solchen Änderung der Bauteile(Modelle) die Fehlfunktion bei einem etwas anderen Innenwiderstand der Versorgung oder einer etwas anderen Versorgungsspannung auf, in anderen Fällen war sie gar nicht mehr zu provozieren.
In so einem Fall sollte man ein Artefakt der Simulation in Betracht ziehen. Das habe ich zunächst auch.
Da ich diesen Endstufenfehler allerdings bei unterschiedlichen (aber nicht bei allen) Zenerdioden(-Modellen) und reproduzierbar sehe und sich der Fehler in der Simulation dadurch zeigt, dass dabei statt des normalen Ruhestroms von 50 mA ein Querstrom über beide Endtransistoren von 5 A (!) fliesst (dabei kein Lautsprecher angeschlossen und ohne Eingangssignal), kann ich das nicht einfach als "Simulationsfehler" abtun. Denn der tatsächliche Endstufenfehler in der Praxis ist diesem Simulationsergebnis zu ähnlich.
Beim Einschalten, bei dem ja während des Hochlaufens von Spannung und Strom verschiedene Werte durchlaufen werden, kann auch die fatale Kombination erreicht werden, die genau der entspricht, mit der die Endstufe (lt. Simulation) kurzzeitig in den genannten Querstromfehler "kippt", was zum Endstufentod führt.
Offenbar hängt es (wie z.B. bei einem Transistor-Schmitt-Trigger auch) empfindlich von den Strom-/Spannungsverhältnissen ab, ob der fatale Zustand eintritt oder vermieden wird. Dabei spielen die Eigenschaften der Zenerdiode D704 (D603) eine Rolle (Zenerspannung 6,2 V beschreibt den Einfluss nicht ausreichend), wie auch die Endtransistortypen (A-Typ vs. C-Typ). Im Grundig-Originalzustand ist die Endstufe stabil. Wird aber an der Bestückung etwas geändert, ist diese Stabilität nicht mehr unbedingt gegeben.
Im Nachhinein gesehen, war deshalb die komplette Neubestückung der Endstufe keine gute Idee, da dabei die Original-Zenerdioden durch einen anderen 6,2 V Zenerdiodentyp ersetzt wurden (was normalerweise kein Problem darstellt, hier aber ggf. schon). Aber auch schon nur der Ersatz der Typ-A Endtransistoren durch Typ-C könnte bereits Auslöser sein. Das konnte aber niemand vorher erwarten, dass diese Endstufe so zickig ist.
Lösungsmöglichkeit?
Die Frage ist: Unter welchen Bedingungen zeigt die Endstufe nicht mehr den fatalen Querstromfehler?
In diesem Zusammenhang ist mir aufgefallen, dass Transistor T743 (T642) die ihm zugedachte Schutzfunktion im Fehlerfall m.E. nicht erfüllt. Auch bei 5 A Querstrom (= Kollektorstrom über beide Endtransistoren) beträgt der Kollektorstrom dieses Transistors 185 mA, entsprechend 460 mW Verlustleistung, ein Ausfall der End-Transistoren wird nicht verhindert, der 100 Ohm-Widerstand R784 (R684) verbrennt dabei bei fast 200 mA (entspricht 4 W Verlustleistung), über 180 mA davon stammen vom Kollektorstrom von T743 (T642).
Ausserdem verdächtige ich T743 (T642), am fatalen Endstufenfehler beteiligt zu sein. Ich durchschaue das Zusammenwirken dieses Transistors mit dem Ruhestromtransistor und den Endtransistoren aber nicht hinreichend, um das begründen zu können. Wie heisst es so schön: "The quality of the pudding is in the eating" .... also habe ich ihn in der Simulation einfach mal herausgenommen, um zu sehen, ob ich irgendwelche Nachteile erkennen kann.
Aber erstmal der Vorteil:
Bei heraus genommenem T743 (T642) ist es mir bisher nicht mehr gelungen, den fatale Endstufenfehler mit 5 A Querstrom zu provozieren!
Und der Nachteil:
Ich habe keinen gefunden, wenn ich in der Simulation T743 (T642) entferne.
Ein anderer Ansatz, den ich untersucht habe, war, die 120 Ohm Basis-Vorwiderstände der Endtransistoren auf 180 Ohm zu erhöhen. Damit liess sich der in Simulation der fatale Querstromfehler zwar auch nicht mehr provozieren. Aber diese Massnahme hat den Nachteil, dass für den nötigen Ruhestrom für Klirrarmut das Ruhestrompoti relativ weit aufgedreht werden muss und danach die Ladepulsspitze für die Ladung des Ausgangskoppelelkos höher als vorher ausfällt. Da die Endtransistoren sowieso schon dadurch ziemlich belastet werden, halte ich es für besser, das zu vermeiden.
So weit die bisherigen Vorarbeiten.
Ich werde das noch ein wenig "sacken lassen" bevor ich den Praxistest angehe.
Bitte auch um Eure Kommentare/Anregungen!
Reinhard
Es gibt keinen Fehler in der Verschaltung und die Bauteile messen alle in Ordnung!
Es gibt auch keinen Fehler bei den Verlötungen, auch keine versehentlichen Lotbrücken oder Lotspritzer, alle Lötstellen in Ordnung.
Es drängt sich daher der Verdacht auf, dass ein oder mehrere Bauteiletypen sich nicht "vertragen". Original waren ja die inzwischen schwer oder nicht mehr erhältlichen BDW93A / BDW94A Endtransistoren verbaut. Es scheint ein Problem zu entstehen (der Fall mit Rufulas Gerät ist ja nicht der einzige) , wenn stattdessen BDW93C / BDW94C eingebaut werden. Auch die von mir ersatzweise vorgeschlagenen BDX33C / BDX34C lösen das nicht. Die Beteiligung von Schwingen oder gar als Ursache, halte ich inzwischen nicht mehr für massgeblich, der nachträgliche Einbau der Zusatz-Emitterwiderstände, wie von Rufula entsprechend vorgenommen, ist. m.E. davon unabhängig sinnvoll.
Ich habe bislang noch nie davon gehört, dass es zu Ausfällen kommt, wenn auf die spannungsstabilere Variante eines Leistungs-Transistors des gleichen Typs ausgewichen wird. Offenbar ist hier noch mehr im Spiel, bei dem der etwas andere Transistortyp nur einer von mehreren Faktoren ist, die unglücklich zusammenwirken.
Bisher habe ich die Endstufe noch nicht in Betrieb genommen, da die Wahrscheinlichkeit, dass sie dabei wieder "durchgeht" 100 % ist. Zunächst muss eine heiße Spur gefunden werden und eine gezielte Änderung vorgenommen werden, die begründete Chance auf Abhilfe bietet.
Der Zufall spielte mir gestern einen Ball zu. Vielleicht ist das die "heiße Spur"?
In der Simulation der MR200 Endstufe unter verschiedenen Betriebsbedingungen, d.h.Versorgungsspannung vom Netzteil und Netzteil-Innenwiderstand im Zusammenspiel mit verschiedenen Modellen für die Zenerdiode D704 (D603), stellt sich mit den Modellen für BDW93C /BDW94C Endtransistoren und dem von Reichelt verkauften 6,2 V Zenerdiodentyp (BZX79C6V2) in einem sehr engen Fenster der Betriebsspannung (48 V) bei einem bestimmten Netzteil-Innenwiderstand (in diesem Fall 0,12 Ohm) eine fehlerhafte Endstufenfunktion ein, die sofort verschwindet, wenn die Betriebsspannung oder der Netzteilinnenwiderstand oder der Diodentyp (z.B. die Zenerspannung) oder der Typ der Endtransistoren (Tausch gegen B- oder A-Typ) geändert wird. In einigen Fällen trat nach einer solchen Änderung der Bauteile(Modelle) die Fehlfunktion bei einem etwas anderen Innenwiderstand der Versorgung oder einer etwas anderen Versorgungsspannung auf, in anderen Fällen war sie gar nicht mehr zu provozieren.
In so einem Fall sollte man ein Artefakt der Simulation in Betracht ziehen. Das habe ich zunächst auch.
Da ich diesen Endstufenfehler allerdings bei unterschiedlichen (aber nicht bei allen) Zenerdioden(-Modellen) und reproduzierbar sehe und sich der Fehler in der Simulation dadurch zeigt, dass dabei statt des normalen Ruhestroms von 50 mA ein Querstrom über beide Endtransistoren von 5 A (!) fliesst (dabei kein Lautsprecher angeschlossen und ohne Eingangssignal), kann ich das nicht einfach als "Simulationsfehler" abtun. Denn der tatsächliche Endstufenfehler in der Praxis ist diesem Simulationsergebnis zu ähnlich.
Beim Einschalten, bei dem ja während des Hochlaufens von Spannung und Strom verschiedene Werte durchlaufen werden, kann auch die fatale Kombination erreicht werden, die genau der entspricht, mit der die Endstufe (lt. Simulation) kurzzeitig in den genannten Querstromfehler "kippt", was zum Endstufentod führt.
Offenbar hängt es (wie z.B. bei einem Transistor-Schmitt-Trigger auch) empfindlich von den Strom-/Spannungsverhältnissen ab, ob der fatale Zustand eintritt oder vermieden wird. Dabei spielen die Eigenschaften der Zenerdiode D704 (D603) eine Rolle (Zenerspannung 6,2 V beschreibt den Einfluss nicht ausreichend), wie auch die Endtransistortypen (A-Typ vs. C-Typ). Im Grundig-Originalzustand ist die Endstufe stabil. Wird aber an der Bestückung etwas geändert, ist diese Stabilität nicht mehr unbedingt gegeben.
Im Nachhinein gesehen, war deshalb die komplette Neubestückung der Endstufe keine gute Idee, da dabei die Original-Zenerdioden durch einen anderen 6,2 V Zenerdiodentyp ersetzt wurden (was normalerweise kein Problem darstellt, hier aber ggf. schon). Aber auch schon nur der Ersatz der Typ-A Endtransistoren durch Typ-C könnte bereits Auslöser sein. Das konnte aber niemand vorher erwarten, dass diese Endstufe so zickig ist.
Lösungsmöglichkeit?
Die Frage ist: Unter welchen Bedingungen zeigt die Endstufe nicht mehr den fatalen Querstromfehler?
In diesem Zusammenhang ist mir aufgefallen, dass Transistor T743 (T642) die ihm zugedachte Schutzfunktion im Fehlerfall m.E. nicht erfüllt. Auch bei 5 A Querstrom (= Kollektorstrom über beide Endtransistoren) beträgt der Kollektorstrom dieses Transistors 185 mA, entsprechend 460 mW Verlustleistung, ein Ausfall der End-Transistoren wird nicht verhindert, der 100 Ohm-Widerstand R784 (R684) verbrennt dabei bei fast 200 mA (entspricht 4 W Verlustleistung), über 180 mA davon stammen vom Kollektorstrom von T743 (T642).
Ausserdem verdächtige ich T743 (T642), am fatalen Endstufenfehler beteiligt zu sein. Ich durchschaue das Zusammenwirken dieses Transistors mit dem Ruhestromtransistor und den Endtransistoren aber nicht hinreichend, um das begründen zu können. Wie heisst es so schön: "The quality of the pudding is in the eating" .... also habe ich ihn in der Simulation einfach mal herausgenommen, um zu sehen, ob ich irgendwelche Nachteile erkennen kann.
Aber erstmal der Vorteil:
Bei heraus genommenem T743 (T642) ist es mir bisher nicht mehr gelungen, den fatale Endstufenfehler mit 5 A Querstrom zu provozieren!
Und der Nachteil:
Ich habe keinen gefunden, wenn ich in der Simulation T743 (T642) entferne.
Ein anderer Ansatz, den ich untersucht habe, war, die 120 Ohm Basis-Vorwiderstände der Endtransistoren auf 180 Ohm zu erhöhen. Damit liess sich der in Simulation der fatale Querstromfehler zwar auch nicht mehr provozieren. Aber diese Massnahme hat den Nachteil, dass für den nötigen Ruhestrom für Klirrarmut das Ruhestrompoti relativ weit aufgedreht werden muss und danach die Ladepulsspitze für die Ladung des Ausgangskoppelelkos höher als vorher ausfällt. Da die Endtransistoren sowieso schon dadurch ziemlich belastet werden, halte ich es für besser, das zu vermeiden.
So weit die bisherigen Vorarbeiten.
Ich werde das noch ein wenig "sacken lassen" bevor ich den Praxistest angehe.
Bitte auch um Eure Kommentare/Anregungen!
Reinhard
Re: MR200 Endstufe nächstes Kapitel
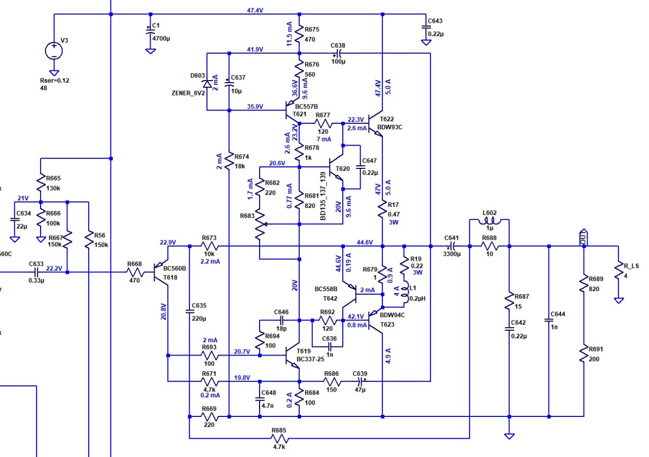
Zusatzinformation für LTSpice-Kenner:
Das Querstromproblem bei dem kritischen Betriebszustand (Arbeitspunkt) wird anhand des 5 A Kollektorstroms von T622 und T623 mit der Arbeitspunktanalyse (DC op pnt) erkannt und auch mit der Großsignalanalyse im Zeitbereich (Transient). Die Transientenanalyse startet mit dem Arbeitspunkt aus der DC op pnt Analyse bei 5 A Kollektorstrom (T623) und konvergiert in den nachfolgenden 320 ms zum "normalen" 50 mA Ruhestrom.
Wird in der Simulation die Option "start external DC supply at 0V" gewählt, wird der kritische Arbeitspunkt mit dem Querstromfehler nicht gefunden. Diese Option erzwingt lineares Hochfahren des Ladestroms auf seinen Maximalwert für die beiden 4700 µF Ladeelkos (der Versorgungsspannung) in 20 µS, wobei die Ladespannung bei 20 µs erst 5 V beträgt. Die Ladespannung erreicht damit ihren Endwert von 48 V erst nach 6-8 ms. Unter diesen Voraussetzungen wird der kritische Arbeitspunkt, der zum Querstromfehler führt, nicht "getroffen".
Transientenanalyse
- Die nachgerüsteten Emitter-Zusatzwiderstände (jeweils 0,22 Ohm und 0,47 Ohm pro Kanal, sind hier bereits enthalten -
- Endtransistoren: BDW93C / BDW94C -
Simulierte MR200 Endstufenschaltung am Arbeitspunkt mit fatalem Querstromfehler (anfänglicher Kollektorstrom von T623 = 5 A, in rot gezeichnet) und mit "normalem" Arbeitspunkt (50 mA Ruhestrom, in grün gezeichnet):
...und nachdem T642 (T743) ersatzlos entfernt (= blau): Scheint das Problem zu lösen.
Aber Achtung, dies ist NUR Simulation - die praktische Bestätigung steht noch aus! Da kann immer noch etwas anderes in die Suppe spucken oder ein Artefakt der Simulation narren!
Reinhard
Das Querstromproblem bei dem kritischen Betriebszustand (Arbeitspunkt) wird anhand des 5 A Kollektorstroms von T622 und T623 mit der Arbeitspunktanalyse (DC op pnt) erkannt und auch mit der Großsignalanalyse im Zeitbereich (Transient). Die Transientenanalyse startet mit dem Arbeitspunkt aus der DC op pnt Analyse bei 5 A Kollektorstrom (T623) und konvergiert in den nachfolgenden 320 ms zum "normalen" 50 mA Ruhestrom.
Wird in der Simulation die Option "start external DC supply at 0V" gewählt, wird der kritische Arbeitspunkt mit dem Querstromfehler nicht gefunden. Diese Option erzwingt lineares Hochfahren des Ladestroms auf seinen Maximalwert für die beiden 4700 µF Ladeelkos (der Versorgungsspannung) in 20 µS, wobei die Ladespannung bei 20 µs erst 5 V beträgt. Die Ladespannung erreicht damit ihren Endwert von 48 V erst nach 6-8 ms. Unter diesen Voraussetzungen wird der kritische Arbeitspunkt, der zum Querstromfehler führt, nicht "getroffen".
Transientenanalyse
- Die nachgerüsteten Emitter-Zusatzwiderstände (jeweils 0,22 Ohm und 0,47 Ohm pro Kanal, sind hier bereits enthalten -
- Endtransistoren: BDW93C / BDW94C -
Simulierte MR200 Endstufenschaltung am Arbeitspunkt mit fatalem Querstromfehler (anfänglicher Kollektorstrom von T623 = 5 A, in rot gezeichnet) und mit "normalem" Arbeitspunkt (50 mA Ruhestrom, in grün gezeichnet):
...und nachdem T642 (T743) ersatzlos entfernt (= blau): Scheint das Problem zu lösen.
Aber Achtung, dies ist NUR Simulation - die praktische Bestätigung steht noch aus! Da kann immer noch etwas anderes in die Suppe spucken oder ein Artefakt der Simulation narren!
Reinhard
Re: MR200 Endstufe nächstes Kapitel
Sinnvolles zur Sache kann ich nicht beisteuern. Aber meine Hochachtung, Dir gegenüber, möchte ich an dieser Stelle erneut ausdrücken, Reinhard.
Jede Menge Grundig Zeugs, garniert mit etwas Revox, Braun, Dual und Sony, an 5 Anlagen.
Grundig forever
Grundig forever

Re: MR200 Endstufe nächstes Kapitel
Hallo Reinhard,
Chapeau! Ich kann fachlich nichts beitragen, aber
Chapeau! Ich kann fachlich nichts beitragen, aber
die originalen Bauteile sind alle noch vorhanden. Weiterhin wurden ja am Anfang nur die BDW Transistoren gewechselt und da ging es schon nicht. Aber ich sehe, du bist schon weiter.im Nachhinein gesehen, war deshalb die komplette Neubestückung der Endstufe keine gute Idee, da dabei die Original-Zenerdioden durch einen anderen 6,2 V Zenerdiodentyp ersetzt wurden (was normalerweise kein Problem darstellt, hier aber ggf. schon). Aber auch schon nur der Ersatz der Typ-A Endtransistoren durch Typ-C könnte bereits Auslöser sein. Das konnte aber niemand vorher erwarten, dass diese Endstufe so zickig ist.
Viele Grüße aus Leipzig
Frank
Frank
Re: MR200 Endstufe nächstes Kapitel
Keine Vorschußlorbeeren, dafür ist es noch zu früh! Noch ist der Pudding nicht gegessen, nur eine heiße Spur.
Die Spur lautet (mit allem Vorbehalt, dass ich dabei auch einem Fehler aufsitzen könnte):
Je nach Startbedingung erkennt die Simulation zwei verschiedene DC-Arbeitspunkte, die zwei verschiedenen "Schaltzuständen" der Endstufe entspricht (so wie es auch bei einem Schmitt-Trigger je nach Startbedingung zwei verschiedene Schaltzustände gibt).
Dies ist der "reguläre" ordentliche Arbeitspunkt, in dem sich die Endstufe ordentlich verhält, über den Ruhestrom von 50 mA hinaus kein Querstrom):
Und dies ist zum Vergleich der "anomale" fatale Arbeitspunkt, in dem die Endstufe 5 A Querstrom zeigt, weil T622 voll durchschaltet: Dabei liegt am Ausgangskoppelelko praktisch die volle Versorgungsspannung von 44-48 V. Wehe, man hat dort nur einen Elko mit 40 V Spannungsfestigkeit spendiert, wie im Schaltplan eingezeichnet. Dann ist es ein Glücksspiel, ob und wie lange er die 10-20% Überspannung noch aushält.
Vergleich BDW93C Simulationsmodell mit BDW93C Datenblatt:
Bei 2,6 mA Basisstrom und 5 A Kollektorstrom sollte nach Datenblatt bei Sättigung die CE-Spannung 1,6 V betragen. In der Simulation des BDW93C Modells erhalte ich 5 A Kollektorstrom schon bei einem Basisstrom von 1,25 mA und CE-Spannung von 1,2 V. Das Simulationsmodell von BDW93C ist also nicht genau, jedenfalls, wenn ich das Datenblatt zugrundelege. Das alleine erklärt aber nicht die Merkwürdigkeit der DC-Spannungen an T622 im anomalen Fall.
Wieso Merkwürdigkeit?
Dazu ist die Kennlinienschar des BDW93C Simulationsmodells für Basisstrom (IB) als Parameter von 0 mA bis 3 mA mit Inkrementen von jeweils 0,25 mA anzusehen: Ordinate (Y) = Kollektorstrom
Abzisse (X) = CE-Spannung
Parameter = Basisstrom 0 - 3 mA, Inkrement= 0,25 mA
Anhand dieser Kennlinien fällt es mir schwer, nachzuvollziehen, wie am anomalen Arbeitspunkt, der Kollektorstrom an T622 von 5 A mit dem Basisstrom von 2,6 mA und der CE-Spannung von nur 0,4 V zusammenpassen kann. Ist also der "anomale Arbeitspunkt" doch nur ein Artefakt der Simulation?!
Noch näher hingesehen:
Anomaler Arbeitspunkt:
Am Knoten an der Basis von T622 erkennt man (Knotenregel anwenden!) eine Umkehrung der Stromrichtung des Basisstroms - kann das sein, gibt es sowas?
Der Kollektorstrom von T622 (5,055 A) teilt sich in einen über die Basis abfliessenden Strom (0,00256 A) und den verbleibenden Emitterstrom (5,052 A). Der Emitterstrom ist hier die Differenz zwischen Kollektorstrom und Basisstrom. Anders ausgedrückt: Der Basisstrom fliesst hier also aus der Basis von T622 heraus!.
Kann das sein?
Die Grösse des negativen Basisstrom von 2,56 mA ist rational, wenn - wie hier, die Basis-Emitter-Spannung -25,1 V ist, die über den beiden internen Widerständen (zusammen 10,15 kOhm) zwischen B und E im Darlington-Aufbau des T622 anliegt. Rechnerisch damit: I(BE) = -25,1 V / 10,15 kOhm = -2,5 mA. Anders gesagt, wenn die Basis von T622 auf 22,3 V und der Kollektor auf 47 V liegt, dann ist es wegen der internen Widerstandsbeschaltung (10 k + 150R in Serie zwischen B und E) zwingend, dass der Basisstrom 2,5-2,6 mA beträgt und negativ ist (= aus dem Transistor heraus).
Umgekehrt muss auch gelten: Wenn der Basisstrom -2,6 mA ist, dann muss die T622 Basis-Emitterspannung -25 V sein. Ein Simulationsfehler liegt an dieser Stelle nicht vor, das ist einfach nach Ohmschem Gesetz über die beiden internen Widerstände im BDW622 vorgegeben und hat mit den Halbleitern selbst gar nichts zu tun.
Jedenfalls erklärt der negative Basisstrom, warum die DC-Werte in der simulierten Schaltung nicht zur unter regulären Arbeitsbedingungen simulierten Kennlinie des BDW93C passen wollen.
Die Frage verengt sich darauf, unter welcher Bedingung die Basis-Emitter-Spannung von T622 negativ (-25,1 V) werden kann. Ob dann (wie in der Simulation) T622 durchsteuert oder ob er abbrennt, ist fast nur noch nebenrangig, denn die maximal zulässige Emitter-Basisspannung wird oberhalb von 5 V sowieso überschritten. An dieser Stelle stehe ich im Dunkeln. Wer hat dazu eine Idee?
Regulärer Arbeitspunkt:
Der Basisstrom von 0,091mA addiert sich zum Kollektorstrom (50,499 mA) von T622, so wie man das üblicherweise erwartet. Der Emitterstrom (50,59 mA) ist - wie üblich - die Summe aus Basisstrom und Kollektorstrom.
Suche nach: "negativer Basisstrom bei npn-BJT";
Frage:
"What happens if the base current goes out of the base of an NPN BJT?"
Antwort:
"you just reverse biased both diode(B-E & B-C). Now question about the magnitude of the current....If current is high like mA or more, you not only biased them reverse but also reverse bias voltage is more then break down voltage. And most likely your transistor is going to burn."
Reinhard
Die Spur lautet (mit allem Vorbehalt, dass ich dabei auch einem Fehler aufsitzen könnte):
Je nach Startbedingung erkennt die Simulation zwei verschiedene DC-Arbeitspunkte, die zwei verschiedenen "Schaltzuständen" der Endstufe entspricht (so wie es auch bei einem Schmitt-Trigger je nach Startbedingung zwei verschiedene Schaltzustände gibt).
Dies ist der "reguläre" ordentliche Arbeitspunkt, in dem sich die Endstufe ordentlich verhält, über den Ruhestrom von 50 mA hinaus kein Querstrom):
Und dies ist zum Vergleich der "anomale" fatale Arbeitspunkt, in dem die Endstufe 5 A Querstrom zeigt, weil T622 voll durchschaltet: Dabei liegt am Ausgangskoppelelko praktisch die volle Versorgungsspannung von 44-48 V. Wehe, man hat dort nur einen Elko mit 40 V Spannungsfestigkeit spendiert, wie im Schaltplan eingezeichnet. Dann ist es ein Glücksspiel, ob und wie lange er die 10-20% Überspannung noch aushält.
Vergleich BDW93C Simulationsmodell mit BDW93C Datenblatt:
Bei 2,6 mA Basisstrom und 5 A Kollektorstrom sollte nach Datenblatt bei Sättigung die CE-Spannung 1,6 V betragen. In der Simulation des BDW93C Modells erhalte ich 5 A Kollektorstrom schon bei einem Basisstrom von 1,25 mA und CE-Spannung von 1,2 V. Das Simulationsmodell von BDW93C ist also nicht genau, jedenfalls, wenn ich das Datenblatt zugrundelege. Das alleine erklärt aber nicht die Merkwürdigkeit der DC-Spannungen an T622 im anomalen Fall.
Wieso Merkwürdigkeit?
Dazu ist die Kennlinienschar des BDW93C Simulationsmodells für Basisstrom (IB) als Parameter von 0 mA bis 3 mA mit Inkrementen von jeweils 0,25 mA anzusehen: Ordinate (Y) = Kollektorstrom
Abzisse (X) = CE-Spannung
Parameter = Basisstrom 0 - 3 mA, Inkrement= 0,25 mA
Anhand dieser Kennlinien fällt es mir schwer, nachzuvollziehen, wie am anomalen Arbeitspunkt, der Kollektorstrom an T622 von 5 A mit dem Basisstrom von 2,6 mA und der CE-Spannung von nur 0,4 V zusammenpassen kann. Ist also der "anomale Arbeitspunkt" doch nur ein Artefakt der Simulation?!
Noch näher hingesehen:
Anomaler Arbeitspunkt:
Am Knoten an der Basis von T622 erkennt man (Knotenregel anwenden!) eine Umkehrung der Stromrichtung des Basisstroms - kann das sein, gibt es sowas?
Der Kollektorstrom von T622 (5,055 A) teilt sich in einen über die Basis abfliessenden Strom (0,00256 A) und den verbleibenden Emitterstrom (5,052 A). Der Emitterstrom ist hier die Differenz zwischen Kollektorstrom und Basisstrom. Anders ausgedrückt: Der Basisstrom fliesst hier also aus der Basis von T622 heraus!.
Kann das sein?
Die Grösse des negativen Basisstrom von 2,56 mA ist rational, wenn - wie hier, die Basis-Emitter-Spannung -25,1 V ist, die über den beiden internen Widerständen (zusammen 10,15 kOhm) zwischen B und E im Darlington-Aufbau des T622 anliegt. Rechnerisch damit: I(BE) = -25,1 V / 10,15 kOhm = -2,5 mA. Anders gesagt, wenn die Basis von T622 auf 22,3 V und der Kollektor auf 47 V liegt, dann ist es wegen der internen Widerstandsbeschaltung (10 k + 150R in Serie zwischen B und E) zwingend, dass der Basisstrom 2,5-2,6 mA beträgt und negativ ist (= aus dem Transistor heraus).
Umgekehrt muss auch gelten: Wenn der Basisstrom -2,6 mA ist, dann muss die T622 Basis-Emitterspannung -25 V sein. Ein Simulationsfehler liegt an dieser Stelle nicht vor, das ist einfach nach Ohmschem Gesetz über die beiden internen Widerstände im BDW622 vorgegeben und hat mit den Halbleitern selbst gar nichts zu tun.
Jedenfalls erklärt der negative Basisstrom, warum die DC-Werte in der simulierten Schaltung nicht zur unter regulären Arbeitsbedingungen simulierten Kennlinie des BDW93C passen wollen.
Die Frage verengt sich darauf, unter welcher Bedingung die Basis-Emitter-Spannung von T622 negativ (-25,1 V) werden kann. Ob dann (wie in der Simulation) T622 durchsteuert oder ob er abbrennt, ist fast nur noch nebenrangig, denn die maximal zulässige Emitter-Basisspannung wird oberhalb von 5 V sowieso überschritten. An dieser Stelle stehe ich im Dunkeln. Wer hat dazu eine Idee?
Regulärer Arbeitspunkt:
Der Basisstrom von 0,091mA addiert sich zum Kollektorstrom (50,499 mA) von T622, so wie man das üblicherweise erwartet. Der Emitterstrom (50,59 mA) ist - wie üblich - die Summe aus Basisstrom und Kollektorstrom.
Suche nach: "negativer Basisstrom bei npn-BJT";
Frage:
"What happens if the base current goes out of the base of an NPN BJT?"
Antwort:
"you just reverse biased both diode(B-E & B-C). Now question about the magnitude of the current....If current is high like mA or more, you not only biased them reverse but also reverse bias voltage is more then break down voltage. And most likely your transistor is going to burn."
Reinhard
Re: MR200 Endstufe nächstes Kapitel
Nach dem "sacken lassen":
Der "anomale Arbeitspunkt" ist ein Fehler (Artefakt) der Simulation.
Es ist schlicht nicht möglich, dass über die C-E-Strecke von T622 ein Strom von 5 A fliesst und dabei die C-E-Spannung 0,4 V beträgt sowie der (positive) B-E-Strom dabei <0,1 mA ist.
Die B-E-Spannung bei Darlington Transistoren hat im Arbeitspunkt ca. 1-1,4 V zu sein. Das ist nicht eingehalten, also ist der Arbeitspunkt falsch.
Insofern bleibt aber immer noch die Frage unbeantwortet, warum sich die Endstufe beim (wiederholten) Einschalten verabschiedet hat. Ich sehe mir noch die Dinge an, die ich bisher aussen vor gelassen hatte.
1. Der derzeit verbaute Ruhestromtransistor BD135 (nicht mehr original) ist der Typ BD135-10 des indischen Herstellers CDIL (Continental Devices India Limited). Die gemessene Verstärkung hfe = 175, für Typ -10 ist schon etwas zu hoch. Mit CDIL habe (nicht nur) ich bei Kleinleistungstransistoren in kritischen Anwendungen schlechte Erfahrung. Ich werde ihn durch BD135G des Herstellers ONS mit selektierter niedriger hfe von <100 ersetzen.
Grundig gibt nur an: BD135 oder BD437 (hfe <130 bei IC=10 mA)
2. Die derzeit verbauten BDX33C / BDX 34C werden wieder durch BDW93C / BDW94C ersetzt, weil erstere die erhoffte Stabilität nicht gebracht haben und letztere eine weitere SOA und höhere Spitzenstrombelastbarkeit haben. Diese (vom Hersteller ST) waren allerdings bei Rufula zuvor ebenfalls ausgefallen. Vielleicht schwächelt dieser Typ des Herstellers ST? Ich werde BDW93C / BDW94C des Herstellers ISC (Inchange Semiconductors, China) versuchen. Mit ISC Leistungstransistoren habe ich (anders als mit CDIL) bisher gute Erfahrung.
Bei Kleinsignaltransistoren der BC5xy Reihe kommt man heute allerdings um CDIL kaum noch herum. Dafür sind deren Anwendungen aber weniger kritisch als hier bei Kleinleistungstransistoren und Leistungstransistoren.
3. Die Zenerdioden 6,2 V habe ich bereits ersetzt, in der Hoffnung, es könnte dadurch eine Änderung bewirkt werden. Beim dem Ausmessen musste ich allerdings feststellen, dass die von mir ersetzten identisch zu den von Rufula eingebauten sind - also im Effekt damit keine Änderung.
4. Die Schutztransistoren T743 und T642 werde ich nun doch belassen. Sie tragen zu einer Begrenzung (Clipping) des Signals bei hohem Pegel bei (allerdings erst sehr spät), also ein kleiner (nicht hinreichender) Schutz. Die Vermutung, sie könnten zu einer Instabilität beitragen, ist nach der Schlussfolgerung, dass es sich beim "anomalen" Arbeitspunkt um ein Artefakt handelt, hinfällig.
5. T733, T619 (Typ BC237-25) werde ich noch überprüfen.
6. Die Ruhestromeinstellung werde ich nach der von mir zuvor beschriebenen Methode der Messung des Spannungsabfalls über einen niederohmigen Vorwiderstand in der X-Y Strecke vornehmen. Dafür wird der MR200 am Trennstelltrafo unter Kontrolle der Leistungsaufnahme (muss < 20 W bleiben!) langsam auf Netzspannung hochgefahren, ggf schon bei < 200 V auf Nennruhestrom voreingestellt.
Reinhard
Der "anomale Arbeitspunkt" ist ein Fehler (Artefakt) der Simulation.
Es ist schlicht nicht möglich, dass über die C-E-Strecke von T622 ein Strom von 5 A fliesst und dabei die C-E-Spannung 0,4 V beträgt sowie der (positive) B-E-Strom dabei <0,1 mA ist.
Die B-E-Spannung bei Darlington Transistoren hat im Arbeitspunkt ca. 1-1,4 V zu sein. Das ist nicht eingehalten, also ist der Arbeitspunkt falsch.
Insofern bleibt aber immer noch die Frage unbeantwortet, warum sich die Endstufe beim (wiederholten) Einschalten verabschiedet hat. Ich sehe mir noch die Dinge an, die ich bisher aussen vor gelassen hatte.
1. Der derzeit verbaute Ruhestromtransistor BD135 (nicht mehr original) ist der Typ BD135-10 des indischen Herstellers CDIL (Continental Devices India Limited). Die gemessene Verstärkung hfe = 175, für Typ -10 ist schon etwas zu hoch. Mit CDIL habe (nicht nur) ich bei Kleinleistungstransistoren in kritischen Anwendungen schlechte Erfahrung. Ich werde ihn durch BD135G des Herstellers ONS mit selektierter niedriger hfe von <100 ersetzen.
Grundig gibt nur an: BD135 oder BD437 (hfe <130 bei IC=10 mA)
2. Die derzeit verbauten BDX33C / BDX 34C werden wieder durch BDW93C / BDW94C ersetzt, weil erstere die erhoffte Stabilität nicht gebracht haben und letztere eine weitere SOA und höhere Spitzenstrombelastbarkeit haben. Diese (vom Hersteller ST) waren allerdings bei Rufula zuvor ebenfalls ausgefallen. Vielleicht schwächelt dieser Typ des Herstellers ST? Ich werde BDW93C / BDW94C des Herstellers ISC (Inchange Semiconductors, China) versuchen. Mit ISC Leistungstransistoren habe ich (anders als mit CDIL) bisher gute Erfahrung.
Bei Kleinsignaltransistoren der BC5xy Reihe kommt man heute allerdings um CDIL kaum noch herum. Dafür sind deren Anwendungen aber weniger kritisch als hier bei Kleinleistungstransistoren und Leistungstransistoren.
3. Die Zenerdioden 6,2 V habe ich bereits ersetzt, in der Hoffnung, es könnte dadurch eine Änderung bewirkt werden. Beim dem Ausmessen musste ich allerdings feststellen, dass die von mir ersetzten identisch zu den von Rufula eingebauten sind - also im Effekt damit keine Änderung.
4. Die Schutztransistoren T743 und T642 werde ich nun doch belassen. Sie tragen zu einer Begrenzung (Clipping) des Signals bei hohem Pegel bei (allerdings erst sehr spät), also ein kleiner (nicht hinreichender) Schutz. Die Vermutung, sie könnten zu einer Instabilität beitragen, ist nach der Schlussfolgerung, dass es sich beim "anomalen" Arbeitspunkt um ein Artefakt handelt, hinfällig.
5. T733, T619 (Typ BC237-25) werde ich noch überprüfen.
6. Die Ruhestromeinstellung werde ich nach der von mir zuvor beschriebenen Methode der Messung des Spannungsabfalls über einen niederohmigen Vorwiderstand in der X-Y Strecke vornehmen. Dafür wird der MR200 am Trennstelltrafo unter Kontrolle der Leistungsaufnahme (muss < 20 W bleiben!) langsam auf Netzspannung hochgefahren, ggf schon bei < 200 V auf Nennruhestrom voreingestellt.
Reinhard
Re: MR200 Endstufe nächstes Kapitel
Hallo Reinhard,
ich verfolge ehrfürchtig deine Aktivitäten und hoffe du wirst den Gedanken der Grundig Ingenieure auf die Schliche kommen.
Das Gerät stelle ich den Nachforschungsarbeiten gerne zur Verfügung. Es kann ja sein, dass diese bei zukünftigen Reparaturen hilfreich sind.
ich verfolge ehrfürchtig deine Aktivitäten und hoffe du wirst den Gedanken der Grundig Ingenieure auf die Schliche kommen.
Das Gerät stelle ich den Nachforschungsarbeiten gerne zur Verfügung. Es kann ja sein, dass diese bei zukünftigen Reparaturen hilfreich sind.

Viele Grüße aus Leipzig
Frank
Frank
Re: MR200 Endstufe nächstes Kapitel
Ich verfolge das Thema auch gespannt, kann aber leider ebenfalls nichts relevantes beitragen.
Re: MR200 Endstufe nächstes Kapitel
Es ist Zeit, dass ich mich wieder hier melde.
Inzwischen habe ich die Endstufe von Rufula nochmals überarbeitet, obwohl ich keinen Fehler Rufulas Einbauten erkennen konnte. Alles war von ihm ordentlich und richtig eingebaut. Ich gehe davon aus, dass das auch vorher richtig gemacht war und die Endstufe trotzdem beim Einschalten immer wieder ausgefallen ist.
Daher habe ich vorsichtshalber angenommen, dass möglicherweise die erneuerten Transistoren nicht das gehalten haben, was ihr Typaufdruck versprochen hat. Ich habe deshalb alle relevanten Transistoren der Endstufen ersetzt. Dabei habe ich nicht mehr die BDW93C / BDW94C von ST verwendet, denn die fielen ja ständig aus. Es bringt ja nichts, das zu wiederholen, was bereits vorher ständig erfolglos geblieben war. Stattdessen habe ich BDW93C / BDW94C des chinesischen Herstellers ISC (Inchange Semiconductors China) eingebaut und den Ruhestromtransistor BD135 (von mir selektiert auf Verstärkungs-Klasse B) vom Hersteller ONS (ON-Semiconductors) statt von ST oder CDIL, mit der Hoffnung, dass diese Herstellerwechsel zum Erfolg führen.
Und...
Ruhetromeinstellung nicht mit Vorschaltlampe, sondern am Trennstelltrafo langsam hochgefahren und bei 110 V nach "meiner Methode" eingestellt. D.h. X-Y bei jedem Kanal mit einem 0,27 Ohm / 2 W Widerstand überbrückt, über ihm Millivoltmeter angeschlossen und Ruhestrom auf 11,5 mV Spannungsabfall über jedem der beiden 0,27 Ohm Widerstände eingestellt (entspricht 43 mA Ruhestrom bei 20°C) . Dann die Netzspannung auf 220 V langsam hochgefahren und nochmals kontrolliert. der Ruhestrom änderte sich zwischen 110V und 220V praktisch nicht mehr, ein gutes Zeichen.
Danach die Überbrückungswiderstände entfernt und X_Y stattdessen durch Lotbrücke geschlossen.
So eingestellt, betrug die Leistungsaufnahme 10 W bei 220 V AC Netzspannung
Wechselspannung am Gleichrichter 35,5 V AC bei 220 V Netzspannung.
Die Spannung hinter dem Gleichrichter betrug 46,2 V DC.
Ich habe den MR200 dann ca. 30 Minuten so an 220 V belassen, so dass sich Elkos etwas nachormieren können, sollte das nötig sein.
Dann abgeschaltet und nicht sofort wieder eingeschaltet, sondern 10 Minuten abgeschaltet stehen lassen. Ich wusste ja noch nicht, ob die Endstufen nun stabil sind, wollte nicht gleich in die Vollen gehen.
Nach 15 Minuten habe ich den Stelltrafo auf 110 V eingestellt und den MR200 an 110 V eingeschaltet. Kein Problem. Auf 220 V hochgefahren und wieder kontrolliert. Alles noch gut. Wieder abgeschaltet und 10 Minuten abgeschaltet stehen lassen.
Dann Stelltrafo auf 220 V und den MR200 an 220 V eingeschaltet.
Leistungsaufnahme im ersten Moment von 16 W (kann direkt beim Einschalten auch evtl. noch mehr gewesen sein, meine Anzeige ist recht langsam) ging innerhalb von 10 Sekunden auf 10 -11 W zurück. Das sieht gesund aus.
So weit so gut...die Endstufe lässt sich an 220 V jetzt wiederholt ein- und ausschalten - ohne daß sie dabei "hochgeht/durchbrennt". Nur würde ich nach dem Ausschalten nicht sofort wieder einschalten, sondern 5 Minuten warten. Das Gerät von Rufula ist kein Experimentiergerät, an dem ich eine Versuchsreihe starten möchte, bei welcher Zeitspanne nach dem Ausschalten die Endstufe das erneute Einschalten übelnimmt. Vielleicht ist bereits 1 Minute Wartezeit ausreichend,...vielleicht aber auch nicht! Also besser ein paar Minuten bis zum erneuten Einschalten warten. Denn das Gerät auseinanderzubauen, Transistoren ersetzen, Ruhestrom neu und wieder zusammenzubauen ist reichlich Arbeit. Zumal, wenn ich dabei auch noch das Skalenseil immer neu auflegen darf.
Definitiv das Gerät nicht unmittelbar nach dem Ausschalten sofort wieder einschalten! Einige Minuten warten!
Testhören:
- TB1 und TB2 scheint ok, Rauschpegel normal und beide Kanäle gleich. Klangstellerwirkung und Balancesteller-Wirkung vorhanden.
- Phono überrascht mit anfänglichem Motorboating, Kanalausfall und einseitig verstärktem Rauschen - Symptome, die nach einiger Zeit von selbst verschwinden - der Phonovorverstärker ist definitiv nicht in Ordnung.
UKW / MW /LW : Nada - Empfang ist vorhanden, denn die Feldstärkeanzeige schlägt an Senderfrequenzen aus. Aber nur Bratzeln, Rauschen kommt an. Stereoempfang auch nicht. Stereoanzeige bleibt dunkel. Vermutlich ein Defekt des Stereodekoders TCA4510 (oder beide nachfolgenden Verstärkerstufen defekt - das ist aber weniger wahrscheinlich).
Das sind noch Fehler, die vom "Endstufenproblem" unabhängig sind. Sie sind ebenfalls behebbar, wenn Rufula mir dafür grünes Licht gibt.
Gruß
Reinhard
Inzwischen habe ich die Endstufe von Rufula nochmals überarbeitet, obwohl ich keinen Fehler Rufulas Einbauten erkennen konnte. Alles war von ihm ordentlich und richtig eingebaut. Ich gehe davon aus, dass das auch vorher richtig gemacht war und die Endstufe trotzdem beim Einschalten immer wieder ausgefallen ist.
Daher habe ich vorsichtshalber angenommen, dass möglicherweise die erneuerten Transistoren nicht das gehalten haben, was ihr Typaufdruck versprochen hat. Ich habe deshalb alle relevanten Transistoren der Endstufen ersetzt. Dabei habe ich nicht mehr die BDW93C / BDW94C von ST verwendet, denn die fielen ja ständig aus. Es bringt ja nichts, das zu wiederholen, was bereits vorher ständig erfolglos geblieben war. Stattdessen habe ich BDW93C / BDW94C des chinesischen Herstellers ISC (Inchange Semiconductors China) eingebaut und den Ruhestromtransistor BD135 (von mir selektiert auf Verstärkungs-Klasse B) vom Hersteller ONS (ON-Semiconductors) statt von ST oder CDIL, mit der Hoffnung, dass diese Herstellerwechsel zum Erfolg führen.
Und...
Ruhetromeinstellung nicht mit Vorschaltlampe, sondern am Trennstelltrafo langsam hochgefahren und bei 110 V nach "meiner Methode" eingestellt. D.h. X-Y bei jedem Kanal mit einem 0,27 Ohm / 2 W Widerstand überbrückt, über ihm Millivoltmeter angeschlossen und Ruhestrom auf 11,5 mV Spannungsabfall über jedem der beiden 0,27 Ohm Widerstände eingestellt (entspricht 43 mA Ruhestrom bei 20°C) . Dann die Netzspannung auf 220 V langsam hochgefahren und nochmals kontrolliert. der Ruhestrom änderte sich zwischen 110V und 220V praktisch nicht mehr, ein gutes Zeichen.
Danach die Überbrückungswiderstände entfernt und X_Y stattdessen durch Lotbrücke geschlossen.
So eingestellt, betrug die Leistungsaufnahme 10 W bei 220 V AC Netzspannung
Wechselspannung am Gleichrichter 35,5 V AC bei 220 V Netzspannung.
Die Spannung hinter dem Gleichrichter betrug 46,2 V DC.
Ich habe den MR200 dann ca. 30 Minuten so an 220 V belassen, so dass sich Elkos etwas nachormieren können, sollte das nötig sein.
Dann abgeschaltet und nicht sofort wieder eingeschaltet, sondern 10 Minuten abgeschaltet stehen lassen. Ich wusste ja noch nicht, ob die Endstufen nun stabil sind, wollte nicht gleich in die Vollen gehen.
Nach 15 Minuten habe ich den Stelltrafo auf 110 V eingestellt und den MR200 an 110 V eingeschaltet. Kein Problem. Auf 220 V hochgefahren und wieder kontrolliert. Alles noch gut. Wieder abgeschaltet und 10 Minuten abgeschaltet stehen lassen.
Dann Stelltrafo auf 220 V und den MR200 an 220 V eingeschaltet.
Leistungsaufnahme im ersten Moment von 16 W (kann direkt beim Einschalten auch evtl. noch mehr gewesen sein, meine Anzeige ist recht langsam) ging innerhalb von 10 Sekunden auf 10 -11 W zurück. Das sieht gesund aus.
So weit so gut...die Endstufe lässt sich an 220 V jetzt wiederholt ein- und ausschalten - ohne daß sie dabei "hochgeht/durchbrennt". Nur würde ich nach dem Ausschalten nicht sofort wieder einschalten, sondern 5 Minuten warten. Das Gerät von Rufula ist kein Experimentiergerät, an dem ich eine Versuchsreihe starten möchte, bei welcher Zeitspanne nach dem Ausschalten die Endstufe das erneute Einschalten übelnimmt. Vielleicht ist bereits 1 Minute Wartezeit ausreichend,...vielleicht aber auch nicht! Also besser ein paar Minuten bis zum erneuten Einschalten warten. Denn das Gerät auseinanderzubauen, Transistoren ersetzen, Ruhestrom neu und wieder zusammenzubauen ist reichlich Arbeit. Zumal, wenn ich dabei auch noch das Skalenseil immer neu auflegen darf.
Definitiv das Gerät nicht unmittelbar nach dem Ausschalten sofort wieder einschalten! Einige Minuten warten!
Testhören:
- TB1 und TB2 scheint ok, Rauschpegel normal und beide Kanäle gleich. Klangstellerwirkung und Balancesteller-Wirkung vorhanden.
- Phono überrascht mit anfänglichem Motorboating, Kanalausfall und einseitig verstärktem Rauschen - Symptome, die nach einiger Zeit von selbst verschwinden - der Phonovorverstärker ist definitiv nicht in Ordnung.
UKW / MW /LW : Nada - Empfang ist vorhanden, denn die Feldstärkeanzeige schlägt an Senderfrequenzen aus. Aber nur Bratzeln, Rauschen kommt an. Stereoempfang auch nicht. Stereoanzeige bleibt dunkel. Vermutlich ein Defekt des Stereodekoders TCA4510 (oder beide nachfolgenden Verstärkerstufen defekt - das ist aber weniger wahrscheinlich).
Das sind noch Fehler, die vom "Endstufenproblem" unabhängig sind. Sie sind ebenfalls behebbar, wenn Rufula mir dafür grünes Licht gibt.
Gruß
Reinhard
Re: MR200 Endstufe nächstes Kapitel
Hallo Reinhard,
im Grunde bestätigst du die Annahme vom Anfang, das die Transistoren von ST für diese Reparatur nicht geeignet sind.
Deine Vorgehensweise ringt mir immer wieder Bewunderung ab. Da hier nur das Ergebnis zählt ist Zeit nicht so wichtig.
Ich finde wenn du so weit gekommen bist, sollte der Rest auch noch erledigt werden, also grünes Licht.
Übrigens, alles Gute nachträglich, ich folge in wenigen Tagen.
im Grunde bestätigst du die Annahme vom Anfang, das die Transistoren von ST für diese Reparatur nicht geeignet sind.
Deine Vorgehensweise ringt mir immer wieder Bewunderung ab. Da hier nur das Ergebnis zählt ist Zeit nicht so wichtig.
Ich finde wenn du so weit gekommen bist, sollte der Rest auch noch erledigt werden, also grünes Licht.
Übrigens, alles Gute nachträglich, ich folge in wenigen Tagen.

Viele Grüße aus Leipzig
Frank
Frank