ich hab hier einen V7500 bei dem im kalten Zustand die Einschaltverzögerung nicht mehr funktioniert, das Relais also sofort anzieht. Ist das Gerät warm, funktioniert die Sache. Also vermutlich Elko.
Aber: die Schaltung hat auch bei einwandfreien Bauteilen das Problem, dass das Relais sofort anzieht, wenn der V7500 für ca. 45s ausgeschaltet war. Ganz kurz aus, und lange aus sind kein Problem.
Also hab ich mir gedacht, das ist ein Fall für LTSpice.
Und in der Tat:
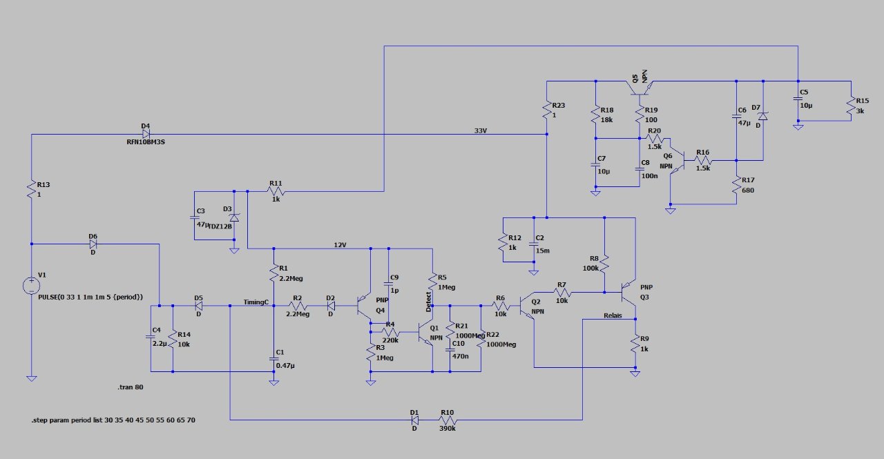
Die Schaltung wird letztlich von zwei Betriebsspannungen versorgt. Den +33V Endstufenversorgung, und einer 12V Versorgung, die aus den 33V durch zweimalige Stabilisierung (erst Transistorschaltung auf 21V, dann R + Z-Diode auf 12V) gewonnen wird.
Es gibt zwei Probleme an der Schaltung:
Das erste ist, das in jedem Fall am Punkt "Detekt" beim Einschalten ein recht hoher "Glitch" anliegt, der aber das Relais gerade noch nicht sofort anziehen läßt.
Das andere ist, dass am Punkt Detekt nach ca. 40s vorübergehend ca. 0.7V anliegen, weil die 12V Versorgung da gerade auf einer Spannung ist, bei der sie diesen Punkt nicht mehr auf Masse ziehen kann, aber der 1MOhm Pullup ja immer noch da ist. Der Glitch kommt dann auch noch oben drauf. Das Relais zieht sofort an.
Also hab ich jetzt eine RRC-Kombination hinzugefügt, die diesen Glitch weitgehend unterdrückt, und außerdem die Spannung an dem Punkt überhaupt auf 1/5 von der 12V Versorgung begrenzt.
Damit sollte die Schaltung für alle Auszeiten funktionieren.... Zumindest in der Simulation. Für die reale Schaltung muß ich erst noch die passenden Bauteile raussuchen …
Offenbar hat sich damals kein erfahrener Entwickler mal diese Schaltung genau angesehen .... Ist eigentlich eher wie eine Bastellösung
Im zweiten Schritt werd ich dann noch nach dem zusätzlichen Problem in diesem einen defekten Gerät suchen.
Hier der betr. Schaltungsteil:
Das ganze in LTSPice
Hier sieht man unten: grün = 33V, rot = 12V, blau = LS-Relais. Oben: cyan = Spannung Detect
Man sieht, dass das Relais beim ersten Einschalten Relais etwa nach 2s einschaltet. Nach dem 45s Ausschalten schaltet es sofort.
Man erkennt auch gut diesen Glitch auf der Detekt Spannung, der eigentlich T45 schon fast aufsteuert ...
Mit der Änderung sieht es dann so aus:
Gruß,
Bernhard